Marketing Efektywnościowy oparty na danych, analizach i strategiach.
Buduj biznes razem z nami – Twoja droda do efektywnej sprzedaży online
ADVERTISING
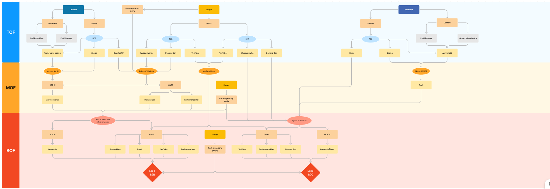
Nasze Działania opieramy na lejku marketingowym – kanałowym przepływie ruchu
KOMPLEKSOWY LEJEK MARKETINGOWY
1. Kompleksowa Analiza Biznesu Klienta, Jego Celów Sprzedażowych, Modelu Działania Oraz Otoczenia Rynkowego Jako Fundament Skutecznych Działań Marketingowych:
Rozpoczynamy współpracę od dogłębnej analizy biznesu, rynku, konkurencji oraz grupy docelowej, aby precyzyjnie określić cele i realne możliwości wzrostu. Wszystkie działania opieramy na danych i faktycznych potrzebach biznesowych.
2. Opracowanie Spójnej Strategii Marketingowej Dopasowanej Do Celów Biznesowych, Budżetu Oraz Możliwości Skalowania Działań:
Tworzymy strategię określającą cele, kanały reklamowe oraz sposób komunikacji, dbając o spójność przekazu i możliwość skalowania działań wraz z rozwojem marki.
3. Systematyczne Budowanie Rozpoznawalności Marki Oraz Skuteczne Docieranie Do Nowych Odbiorców W Kluczowych Kanałach Reklamowych Online:
Prowadzimy kampanie zwiększające widoczność marki oraz generujące jakościowy ruch, który stanowi solidną podstawę dla dalszych działań sprzedażowych.
4. Pogłębianie Zaangażowania Użytkowników Oraz Świadome Prowadzenie Ich Przez Proces Podejmowania Decyzji Zakupowych:
Wykorzystujemy remarketing, dopasowane komunikaty oraz zoptymalizowane strony docelowe, aby budować zaufanie i świadomie wspierać decyzje zakupowe.
5. Stała Analiza Danych Oraz Bieżąca Optymalizacja Kampanii Reklamowych W Celu Zwiększania Efektywności Działań Marketingowych:
Na bieżąco analizujemy wyniki kampanii oraz wdrażamy usprawnienia w strukturach, kreacjach i przekazach marketingowych, zwiększając skuteczność prowadzonych działań.
6. Skuteczne Domykanie Sprzedaży Poprzez Optymalizację Ścieżki Użytkownika, Treści Oraz Elementów Konwersyjnych Na Stronie:
Upraszczamy proces zakupu lub kontaktu, eliminujemy bariery i wzmacniamy elementy konwersyjne, co bezpośrednio przekłada się na większą liczbę realizowanych celów.
7. Działania Post-Purchase Ukierunkowane Na Utrzymanie Klientów, Budowanie Lojalności Oraz Zwiększanie Ich Wartości W Czasie:
Po zakupie prowadzimy komunikację, która wzmacnia relację z marką, zwiększa satysfakcję klientów oraz zachęca do kolejnych interakcji.
8. Ciągła Analiza Wyników, Testowanie Nowych Rozwiązań Oraz Rozwój Działań Marketingowych W Oparciu O Dane I Mierzalne Efekty:
Regularnie testujemy nowe rozwiązania i rozwijamy kampanie na podstawie danych, koncentrując się na stabilnym i długofalowym wzroście.
Dlaczego Taki Model Planowania I Prowadzenia Działań Marketingowych Realnie Wspiera Rozwój Biznesu:
Zapewniamy spójność komunikacji, efektywne zarządzanie budżetem oraz stałą optymalizację opartą na danych na każdym etapie lejka marketingowego.
Przed rozpoczęciem dziaŁań tworzymy estymację na podstawie benchamrków danych Historycznych i trendów
